A funcionalidade "Bloqueador Bluetooth" permite ao usuário realizar o desbloqueio de veículos através do envio de comando bluetooth para o bloqueador instalado no veículo após o finalização de checklist em que nenhum item impeditivo seja considerado como "Não Conforme".

Por ser uma funcionalidade que não é padrão do App DDMX Driver, é necessário realizar a sua liberação através da ferramenta "Disponibilização de serviços" do Sistema DDMX Gestor.

Vale ressaltar que essa é um funcionalidade compatível apenas para equipamentos Android®.
Para realizar o download do app, cadastro de login, vinculação de controle de jornada e checklist, basta utilizar o procedimento disponível em Guia de Utilização - DDMX Driver. Para realizar a configuração da nova funcionalidade, seguir o passo-a-passo a seguir:
1. Configuração do Bloqueador Bluetooth
O bloqueador é um equipamento composto, basicamente, por um relé e um módulo bluetooth. Cada bloqueador será único por veículo, ao qual o smartphone irá se conectar e enviar o comando para "Desbloquear" o veículo.
Como cada bloqueador é único, ele deverá ser configurado na ferramenta "Bloqueador Bluetooth", no qual o usuário deverá fornecer "nome" e "endereço MAC" do veículo em questão. Para realizar a configuração, basta clicar no botão "Editar Configuração":

Ao clicar, preencha os dados solicitados:

Obs.: As informações de "Filtro Nome" e "Filtro MAC" são únicas por veículo.
Ao clicar em "Salvar configurações", o veículo estará pronto para ser utilizado.
2. Desbloqueio do veículo
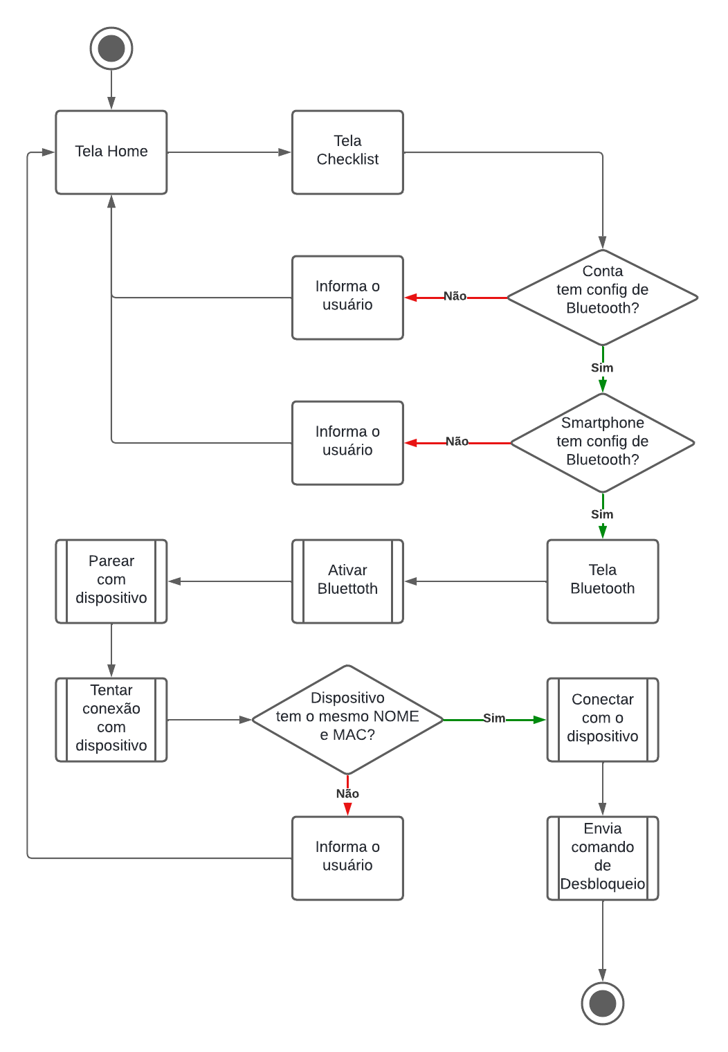
Após configuração do veículo, a operação será realizada pelo usuário utilizando o DDMX Driver. A seguir é apresentado fluxograma de operação dentro do aplicativo.

Início:
- Abra o aplicativo e acesse a tela inicial (“Home”).
 

Checklist:
- Navegue até a página de checklist (“Checklist”).
 - Complete o checklist fornecido.
 

- Após a conclusão, uma notificação informará o usuário.
- Verifique se a conta do usuário tem configuração de bluetooth.
- Se a conta não tem configuração de bluetooth, informe o usuário sobre a necessidade de configurar o bluetooth para a conta.
 - Se a conta tem configuração de bluetooth, prossiga para verificar a configuração de bluetooth do smartphone.
 
 - Verifique se o smartphone tem configuração de bluetooth.
- Se não, informe o usuário sobre a necessidade de configurar o bluetooth no smartphone

 - Se sim, prossiga para ativar o bluetooth.

 
 - Se não, informe o usuário sobre a necessidade de configurar o bluetooth no smartphone
 
 - Verifique se a conta do usuário tem configuração de bluetooth.
 - Ative o bluetooth no smartphone.
 - Navegue até a página de bluetooth (“Bluetooth Page”).
 - Inicie o processo de pareamento com o dispositivo desejado.
 

- Tente conectar-se ao dispositivo emparelhado.
 

- Verifique se os detalhes do dispositivo (nome e MAC) correspondem.
- Se não, informe o usuário sobre a discrepância.

 - Se sim, conecte-se ao dispositivo.
 
 - Se não, informe o usuário sobre a discrepância.
 

Desbloqueio:
- Uma vez conectado, envie o comando de desbloqueio para o dispositivo.
 

Este artigo foi útil?
Que bom!
Obrigado pelo seu feedback
Desculpe! Não conseguimos ajudar você
Obrigado pelo seu feedback
Feedback enviado
Agradecemos seu esforço e tentaremos corrigir o artigo